Instance Verification Kit (IVK)
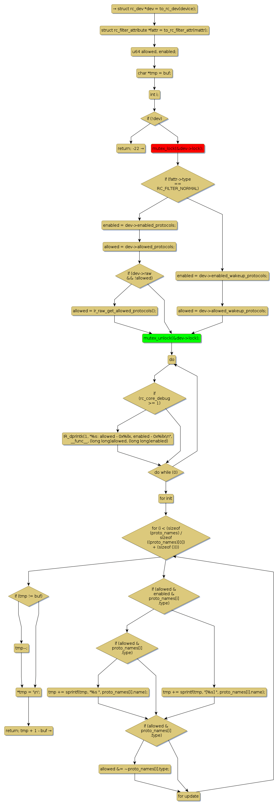
mutex lock @ [23646+23+/linux-3.19-rc1/drivers/media/rc/rc-main.c]
Instance Signature: lock
|
The Matching Pair Graph:
|
|
Function Name
|
Control Flow Graph (CFG)
|
Events Flow Graph (EFG)
|
Source Correspondence
|
|
show_protocols
|
|
|
[23338+14+/linux-3.19-rc1/drivers/media/rc/rc-main.c]
|